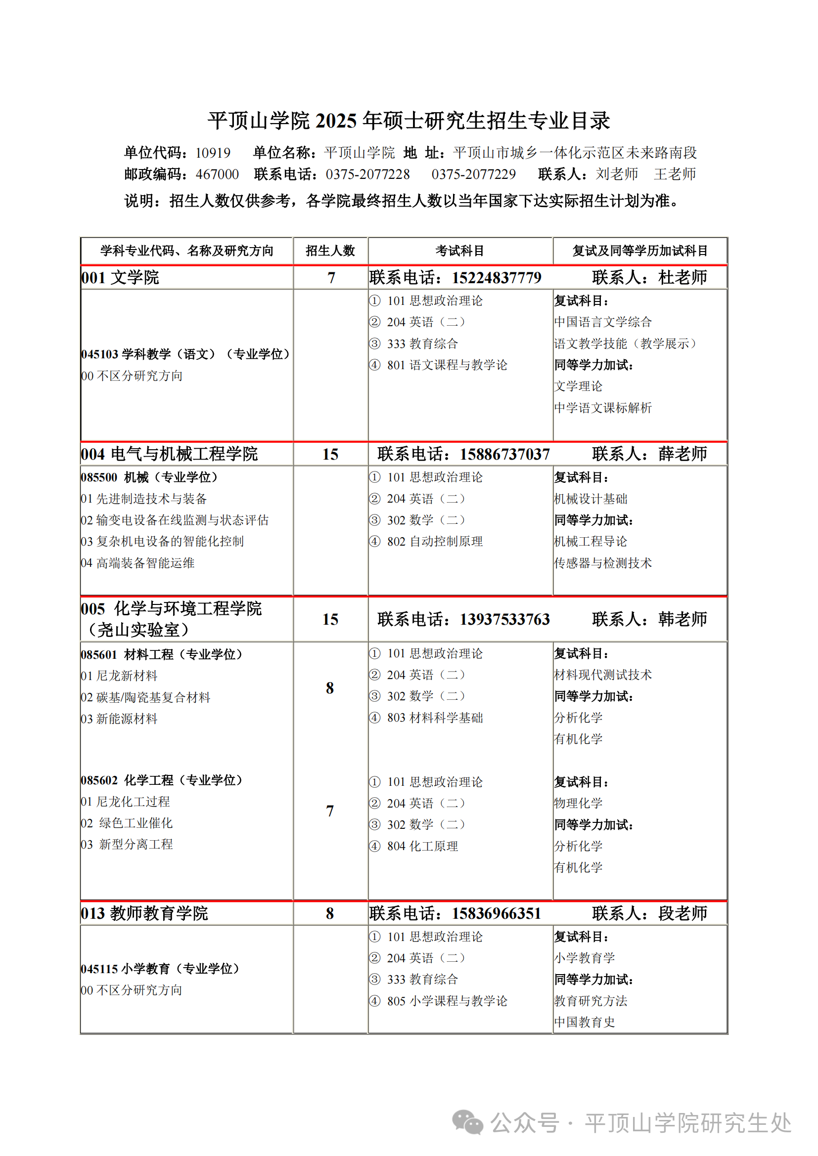
一、招生计划
2025年我校招收机械(0855)、材料与化工(0856)、教育(0451)三个全日制专业学位硕士研究生,其中教育硕士领域有小学教育、学科教学(语文)。拟计划招收硕士研究生45人左右,最终招生人数以教育部正式下达的招生计划文件为准。具体专业计划分配见招生专业目录(附件1)。
特别提醒:2025年招生计划尚未下达,专业目录中的拟招生人数仅供参考,最终招录计划将按照主管部门实际下达指标数及我校研究生招生指标分配办法作适当调整(可能增加,也可能减少)。
二、报名条件
报名参加全国硕士研究生招生考试的人员,须符合下列条件:
(一)中华人民共和国公民。
(二)拥护中国共产党的领导,品德良好,遵纪守法。
(三)身体健康状况符合国家和招生单位规定的体检要求。
(四)考生学业水平必须符合下列条件之一:
1.国家承认学历的应届本科毕业生(含普通高校、成人高校、普通高校举办的成人高等学历教育等应届本科毕业生)及自学考试和网络教育届时可毕业本科生。考生录取当年入学前(新生报到之前)必须取得国家承认的本科毕业证书或教育部留学服务中心出具的《国(境)外学历学位认证书》,否则录取资格无效。
2.具有国家承认的大学本科毕业学历的人员。
3.获得国家承认的高职高专毕业学历后满2年(从毕业后到录取当年入学之日,下同)或2年以上的人员,以及国家承认学历的本科结业生,符合招生单位根据本单位的培养目标对考生提出的具体学业要求的,按本科毕业同等学力身份报考。
4.已获硕士、博士研究生学历或学位的人员。在校研究生报考须在报名前征得所在培养单位同意。
三、初试和复试
(一)考生应当在考前十天左右,凭网报用户名和密码登录“研招网”自行下载打印《准考证》。《准考证》使用A4幅面白纸打印,正、反两面在使用期间不得涂改或书写。考生凭下载打印的《准考证》及有效居民身份证参加初试和复试。
考生报名时须签署《考生诚信考试承诺书》并遵守相关约定及要求。
(二)2025年全国硕士研究生招生考试初试时间为2024年12月21日至22日(每天上午8:30—11:30,下午14:00—17:00)。考试时间以北京时间为准。不在规定日期举行的硕士研究生招生考试,国家一律不予承认。
(三)考试科目
12月21日上午 思想政治理论
12月21日下午 外国语
12月22日上午 业务课一
12月22日下午 业务课二
各科的考试时间均为3小时。具体考试科目参见招生专业目录。
(四)初试方式均为笔试。
(五)初试地点:由考生所选报考点统一安排考试地点。
(六)复试时间、地点、科目及方式由我校自定,并在复试前通知考生。
(七)同等学力考生,在复试时均须加试两门与报考专业相关的本科主干课程。
四、录取
(一)我校根据本单位招生计划、复试录取办法以及考生初试和复试成绩、思想政治表现、身心健康状况择优确定拟录取名单。
(二)参加全国统一考试的考生可录取为非定向就业和定向就业两种。定向就业的硕士研究生均须在被录取前与招生单位、用人单位分别签订定向就业合同,并在报名时选择考生类别为“定向”。考生因报考硕士研究生与所在单位产生的问题由考生自行处理。若因此造成考生不能复试或无法录取,招生单位不承担责任。
(三)应届本科毕业生及自学考试和网络教育届时可毕业本科生考生,录取当年入学时未取得国家承认的本科毕业证书者,取消录取资格。
(四)经复试被我校拟录取的考生(录取资格无效的除外),可申请保留入学资格,保留入学资格的条件、期限等由我校规定,学校招生工作领导小组审批同意后可以保留入学资格。
(五)我校的各项招生信息会及时在“全国硕士研究生招生信息公开平台”(https://yz.chsi.com.cn/zsgs)备案,最终录取名单以平台备案信息为准。
五、联系方式
单位代码:10919
通讯地址:河南省平顶山市城乡一体化示范区未来路南段
邮政编码:467000
联系部门:研究生处
办公地点:行政楼722室
咨询电话:0375-2077228 0375-2077229 刘老师 王老师
QQ群:973586832
微信公众号:pdsuyjsc
E-mail:yjsczs@pdsu.edu.cn
学校网址:https://www.pdsu.edu.cn/
研究生招生网址:https://yjsc.pdsu.edu.cn
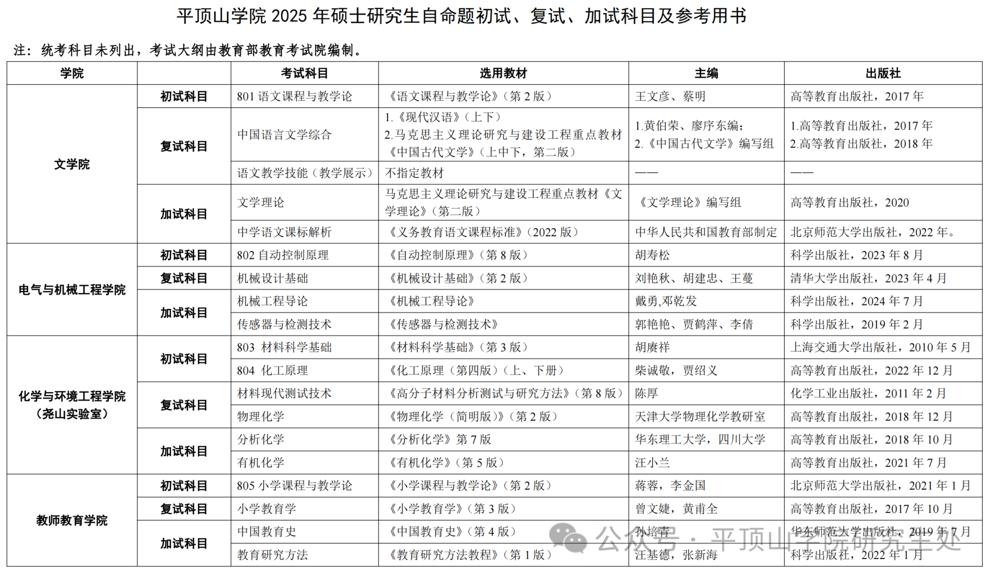
专业目录

参考书目
